SIN加拿大滑铁卢牛顿物理思维挑战
2026赛季今日考试结束!
参加考试的同学们感觉考试难度怎么样?
翰林物理导师们正在加速整合
2026 SIN真题+答案+解析
需要复盘/估分/准备参加下个赛季的同学
可以扫码免费预约领取!

更多信息可咨询顾问

SIN加拿大滑铁卢牛顿物理思维挑战
SIN加拿大滑铁卢牛顿物理思维挑战是一项高中物理测试,由滑铁卢大学物理与天文学系主办,旨在鼓励物理教学。该考试虽然富有挑战性,但也力图给人耳目一新、充满乐趣的体验。

多年来,SIN考试一直以融入政治及其他热点话题的幽默元素而著称。参赛学生来自加拿大、美国及世界各地。
适合学生
任意年级高中生
竞赛时间(参考2026赛季)
考试时间:2026年4月29日 17~19点
SIN考试形式
• 参赛语言:英语
•参赛形式:个人参与,在线考试
•考试时长:2小时
• 考试题型:选择题
每题分值相同:答对得4分,空白得0分,答错扣1分
SIN考察内容
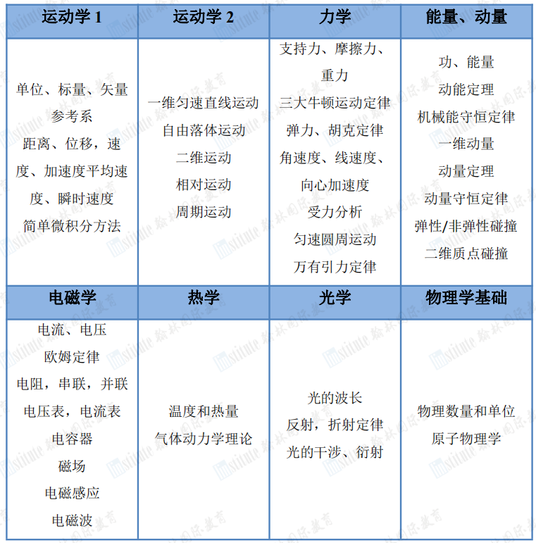
试题内容涵盖基础物理知识,主要依据安大略省中学物理课程标准制定,该标准现已与加拿大其他地区更趋一致。
部分学校因学期制安排可能感到处于劣势,但请谨记,SIN竞赛始终侧重经典力学基础与常识应用。SIN考试旨在激励优秀学生在实际问题情境中运用基础物理知识。
历年来获得满分的试卷极少,目前"原始平均分"通常介于20%-40%之间。

SIN奖项设置
全球奖项
• 全球150强
国家级奖项
• 黄金:前 10%
• 银牌:前 25%
• 铜奖:前 35%
• 地区荣誉奖:地区前 20%
同学们可以通过SIN物理竞赛历年真题,深入了解考试内容与题型风格。【SIN历年真题+答案】已就位!扫码免费领取~
领取免费福利

仅展示部分
SIN历年真题+答案
扫码领取

SIN加拿大滑铁卢牛顿物理思维挑战,作为入门级国际物理竞赛,是探索物理世界的绝佳起点。
参赛同学若希望继续深入,更高阶的物理碗、CAP加拿大物理奥赛、BPhO英国物理奥赛等赛事,将成为拓展物理视野、提升学术竞争力的优质选择!
Physics Bowl物理碗
Physics Bowl物理碗适合具备一定物理基础的学生,对参赛者的时间管理能力有较高要求。比赛分为D1和D2两个难度级别,知识范围覆盖AP Physics 1、2及C的全部内容,尤其强调快速解题能力和对物理概念的扎实理解。

该竞赛在北美高校申请中具有较高的认可度,奖项设置比例清晰,排名前10%的选手可获得金奖。
适合对象
9-12年级
竞赛时间(参考2026赛季)
报名截止时间:3月初
活动开始时间:3月中下旬
竞赛组别
● Division1适用于IB十年级学生、A-Level G2学生以及优秀的G1学生。
● Division2考题难度大,适用于IB十一至十二年级学生及A-Level学生。
具体考点侧重
● 物理碗D1知识点
物理碗D1部分的知识点主要涵盖:力学、电磁学、光学、波、还有就是近代物理比如原子物理等等。
● 物理碗D2知识点
D2会比D1的考察范围更广泛一些,在考察难度上也更深了一些。
整个竞赛的知识点,基本涵盖了大学一年级General Physics内容。
CAP加拿大物理奥赛
CAP加拿大物理奥林匹克适合物理能力突出,目标冲击顶尖奖项的学生。
基于IB物理HL核心内容以及几何光学相关知识,大题难度介于BPhO R1和R2之间。

适合学生
任意年级高中生
竞赛时间(参考2026赛季)
报名截止时间:3月底
考试时间:4月中旬
具体考点侧重
○ 力学:牛顿定律和运动学、能量、功与动量、转动动力学、简谐运动与波动
○ 电学与磁学:库仑定律与电场、电路分析与欧姆定律、磁场与电磁感应
○ 热学与统计力学:热力学定律、理想气体定律、分子运动论
○ 光学:几何光学与波动光学、折射、反射与光的干涉
○ 现代物理学:狭义相对论、量子力学基础、原子物理与核物理
○ 超纲内容:涉及刚体转动、拉格朗日力学初步、麦克斯韦方程组、交流电路分析、薛定谔方程、量子隧穿效应等大学物理内容
BPhO英国物理奥赛
BPhO英国物理奥林匹克适合物理尖子生,目标牛津剑桥等顶尖院校。牛剑录取者中70%拥有参赛经历,含金量极高!

基于A-Level但延伸至大学物理,难度较高。题目往往需要建立物理模型,并进行数学推导,考验解决陌生问题的科学思维与创新能力。
适合学生
高中任意年级
竞赛时间(参考往年)
● Round1:每年11月左右比赛
● Round2比赛时间:次年2月左右
具体考点侧重
○ 力学:不仅包括基础运动学,更注重复杂情境下的建模与分析,如非匀变速运动、相对运动、切向/法向加速度等
○ 电磁学:复杂电路的分析,包括交流电,静电场,磁场与电磁感应深入分析
○ 热学:分子动能理论、热力学第一和第二定律
○ 光学:光电效应及其方程、光的反射、折射、干涉
○ 现代物理:量子力学入门(波粒二象性)、粒子物理、原子结构
○ 数学工具:必须熟练运用微积分(求导、积分、微分方程)、矢量运算
了解物理碗/CAP/BPhO等
国际物理竞赛详情
可扫码1V1咨询顾问老师
我要咨询!

更多信息可咨询顾问
翰林BPhO/物理碗/CAP等
国际物理竞赛班课正在报名中!
国家队学员同款教练/G5硕士/金奖导师
带领大家探索物理奥秘,冲刺竞赛奖项!

扫码报名/咨询课程详情!

更多信息可咨询顾问
翰林赋能国际学术进阶
全学科120+竞赛|学术科研|IB/AP/A-LEVEL
培训+美高双资质,助力学员学术精彩!


